当前位置:首页 >> 业界动态
“古籍引文核对系统”,“古籍整理工作平台”入选“全国新闻出版深度融合发展创新案例征集活动入选创新案例名单 发布时间:2021-10-20 10:06:04 作者: 





(来源:中国新闻出版广电报)






为深入学习贯彻落实习近平总书记关于加快推进媒体深度融合发展的重要指示精神,贯彻落实两办《关于加快推进媒体深度融合发展的意见》,客观真实地反映各地区媒体深度融合发展的进程与现状,通过典型经验和创新案例进一步集中展示新闻出版单位深度融合的成果,发挥深度融合发展过程中涌现的新模式、新技术、新平台的示范引领作用,推动业界互学互鉴。2020年9月至12月,中国新闻出版传媒集团组织开展了全国新闻出版深度融合发展创新案例征集活动。
为确保案例征集工作的规范性、权威性,推荐出确有创新价值、示范意义、引领作用的优秀案例,活动主办方邀请行业相关部门领导、知名专家和新闻出版单位负责人组成专家推荐委员会,对报送的案例进行了严格审核,经过初审、复审、终审、终审复核等程序,按照审核得分情况并参考案例材料,推荐出入选的482个案例。入选案例作品将以适当的方式提供给业内进行交流学习和宣传展示。
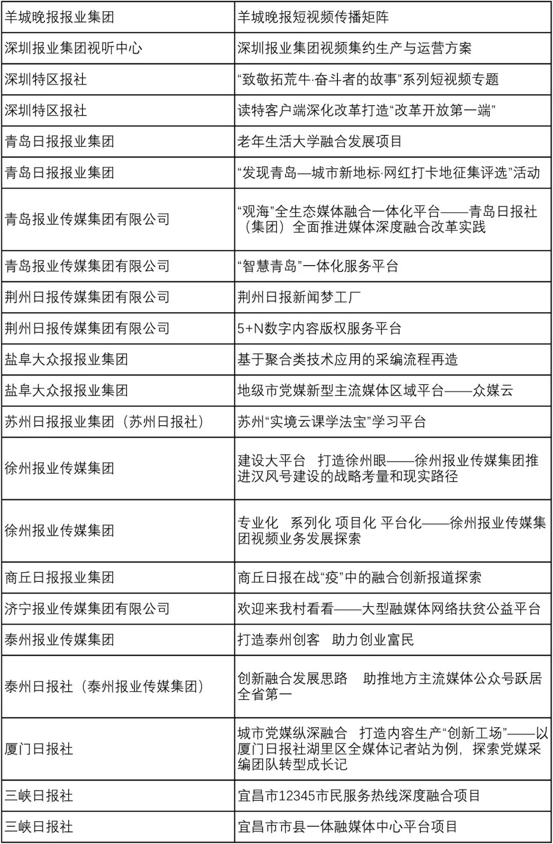
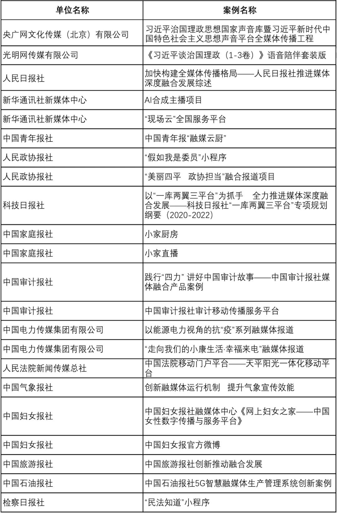
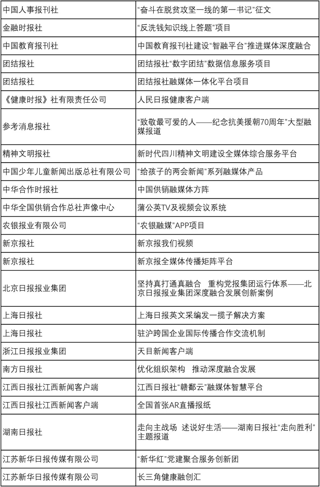
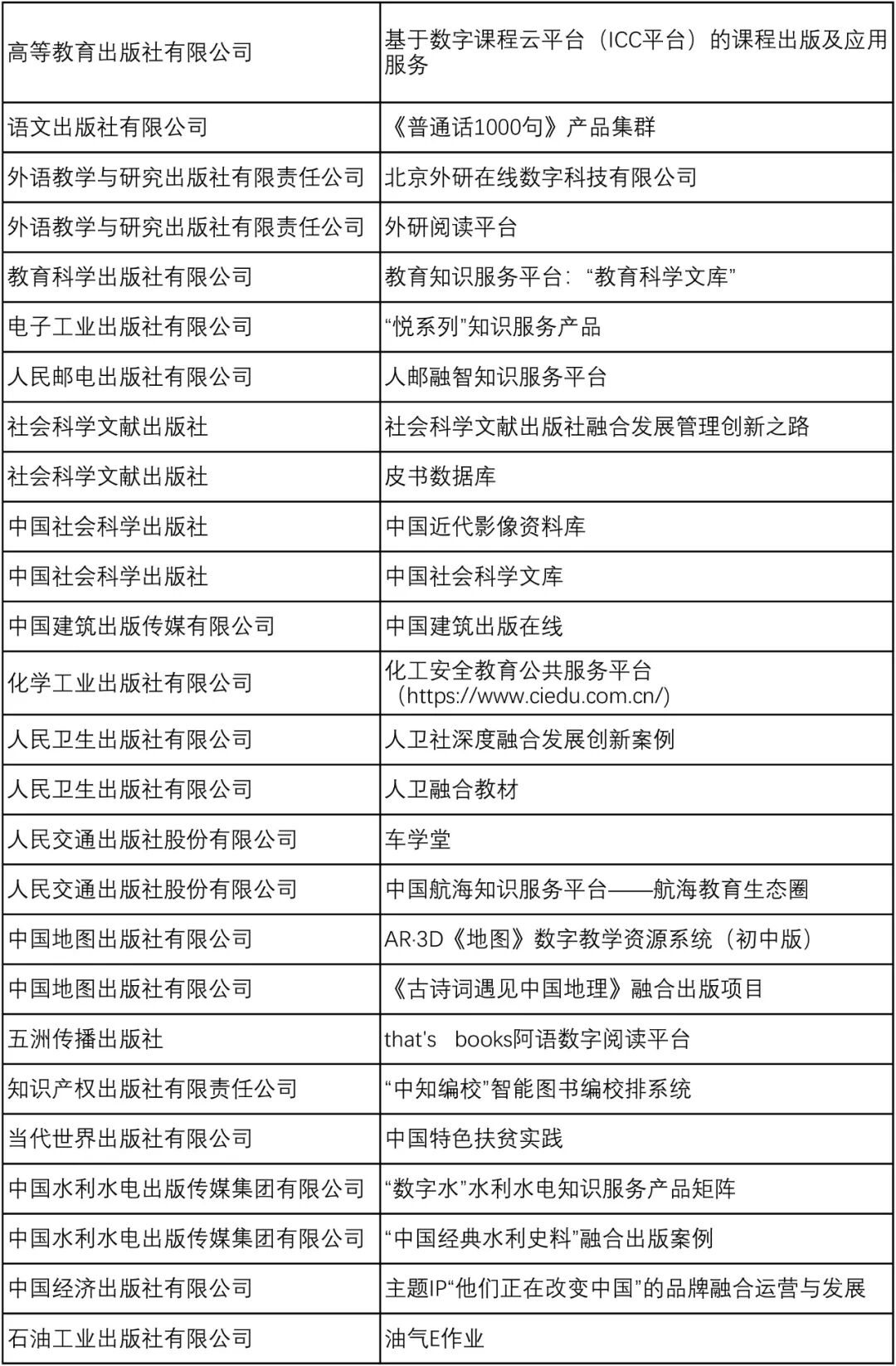
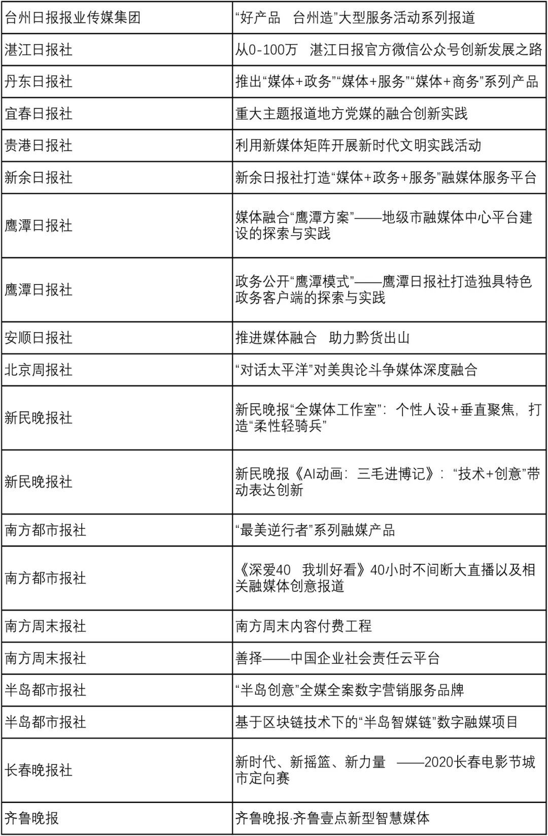
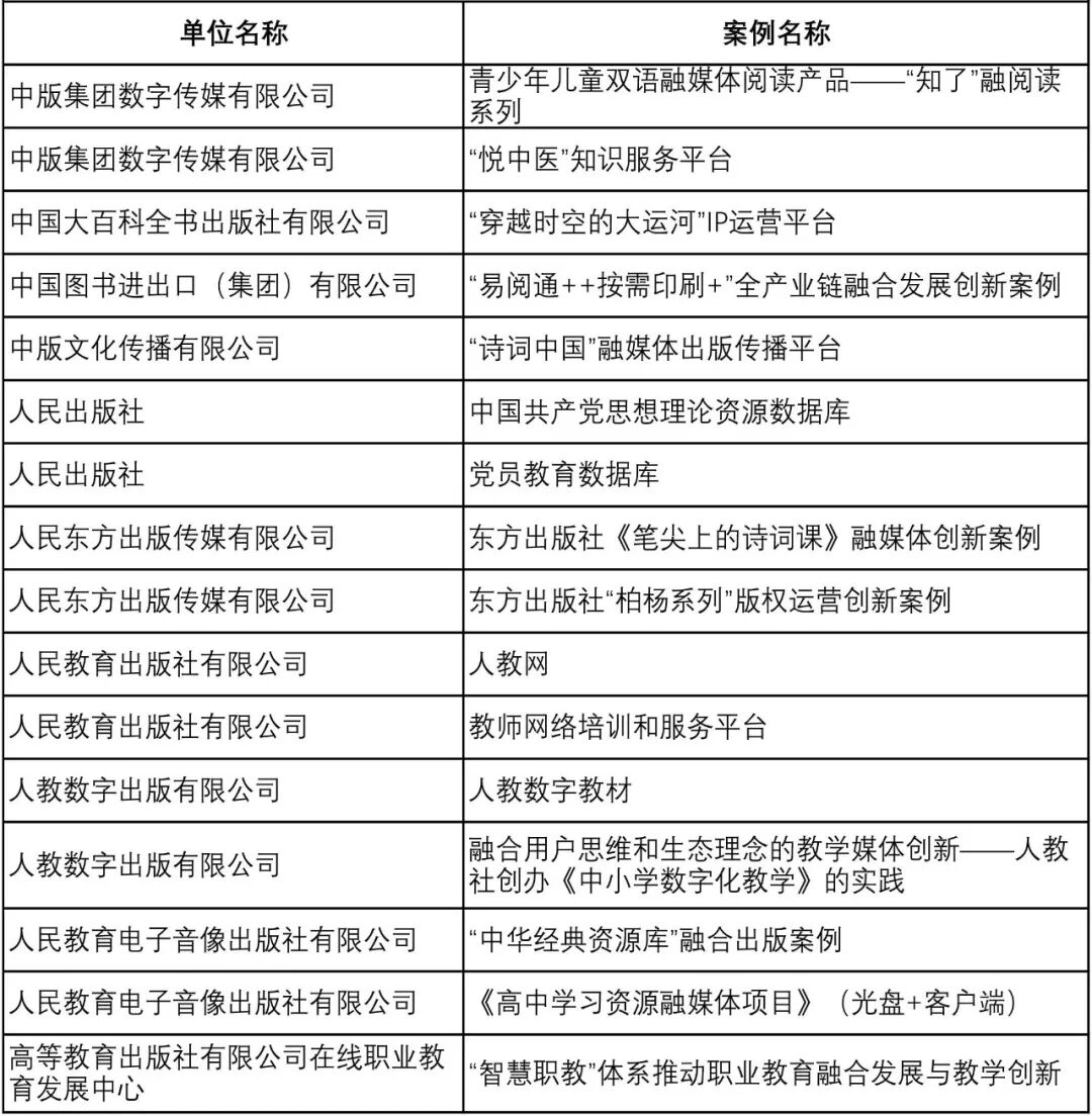
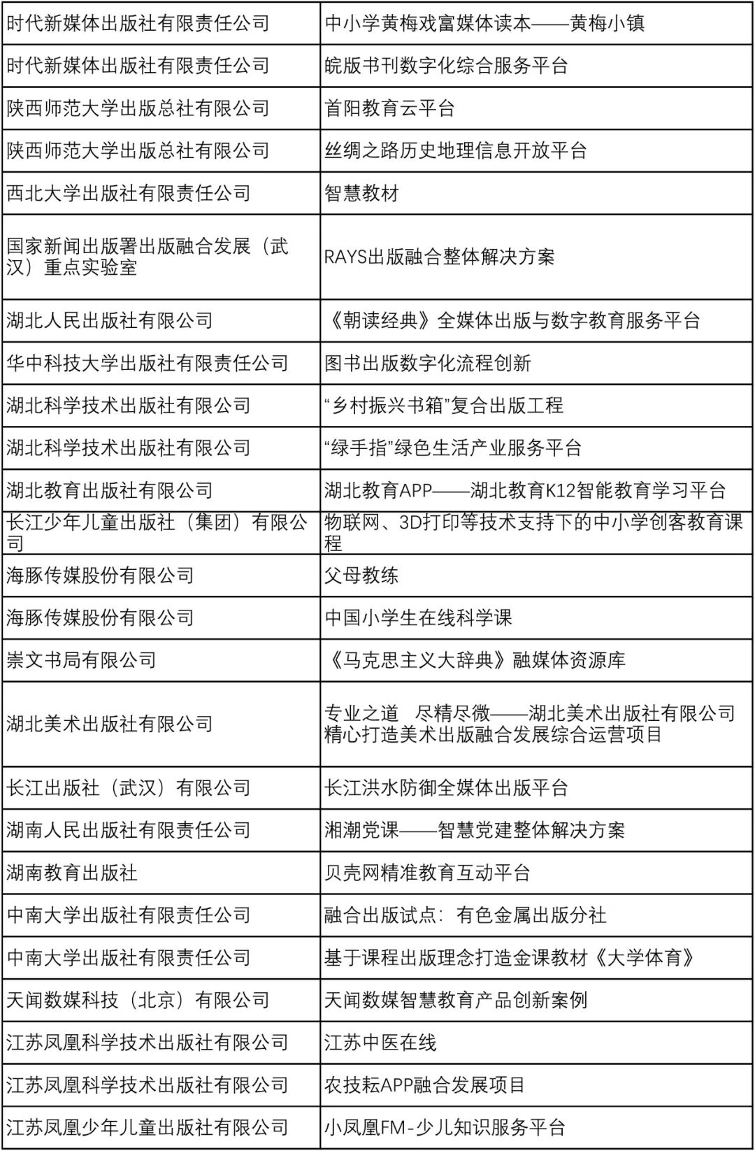
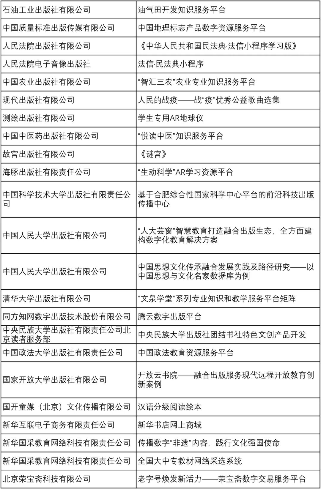
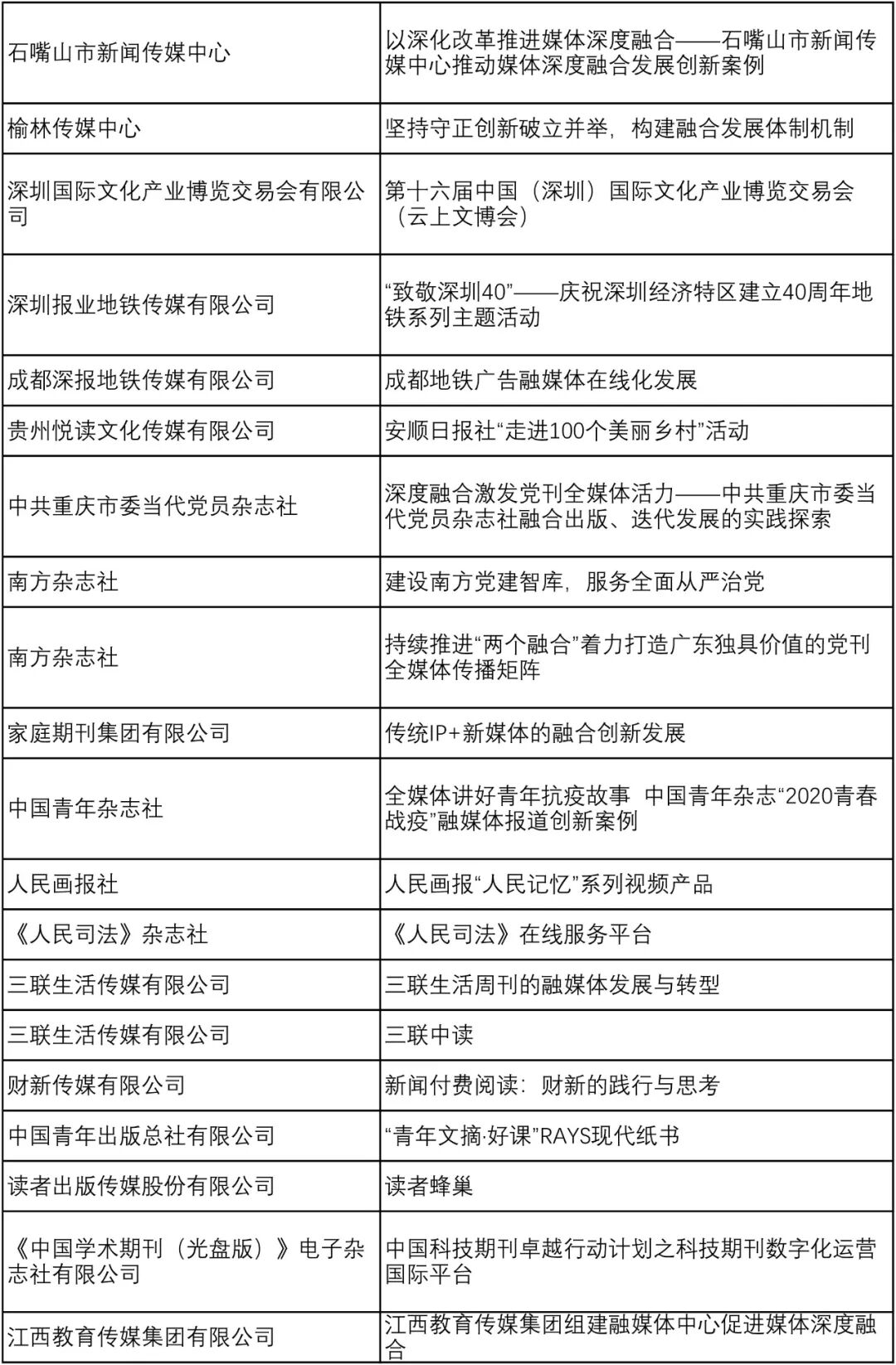
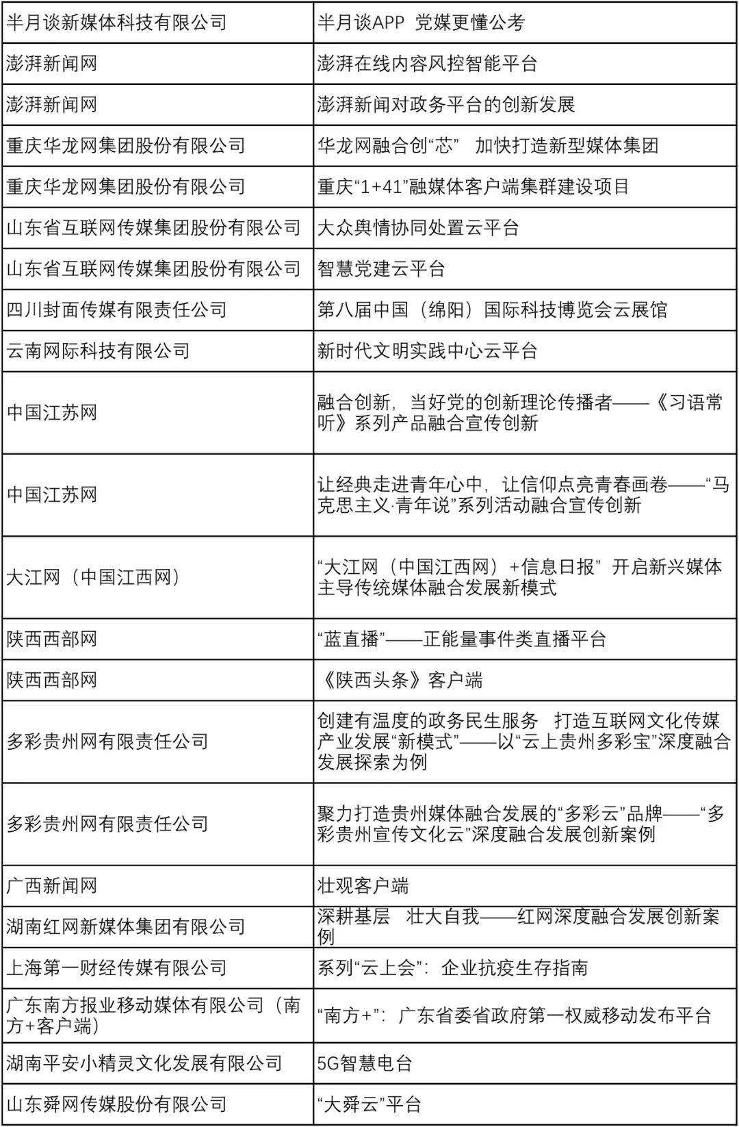
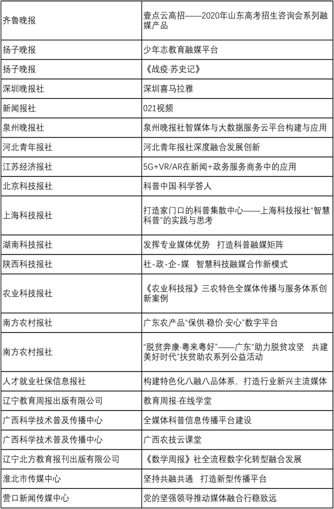
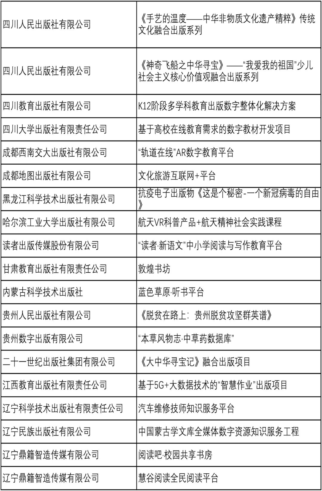
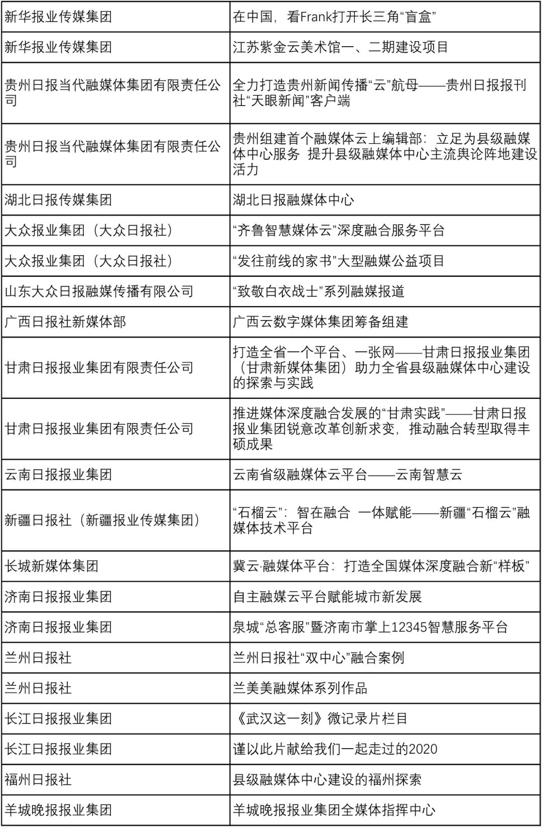
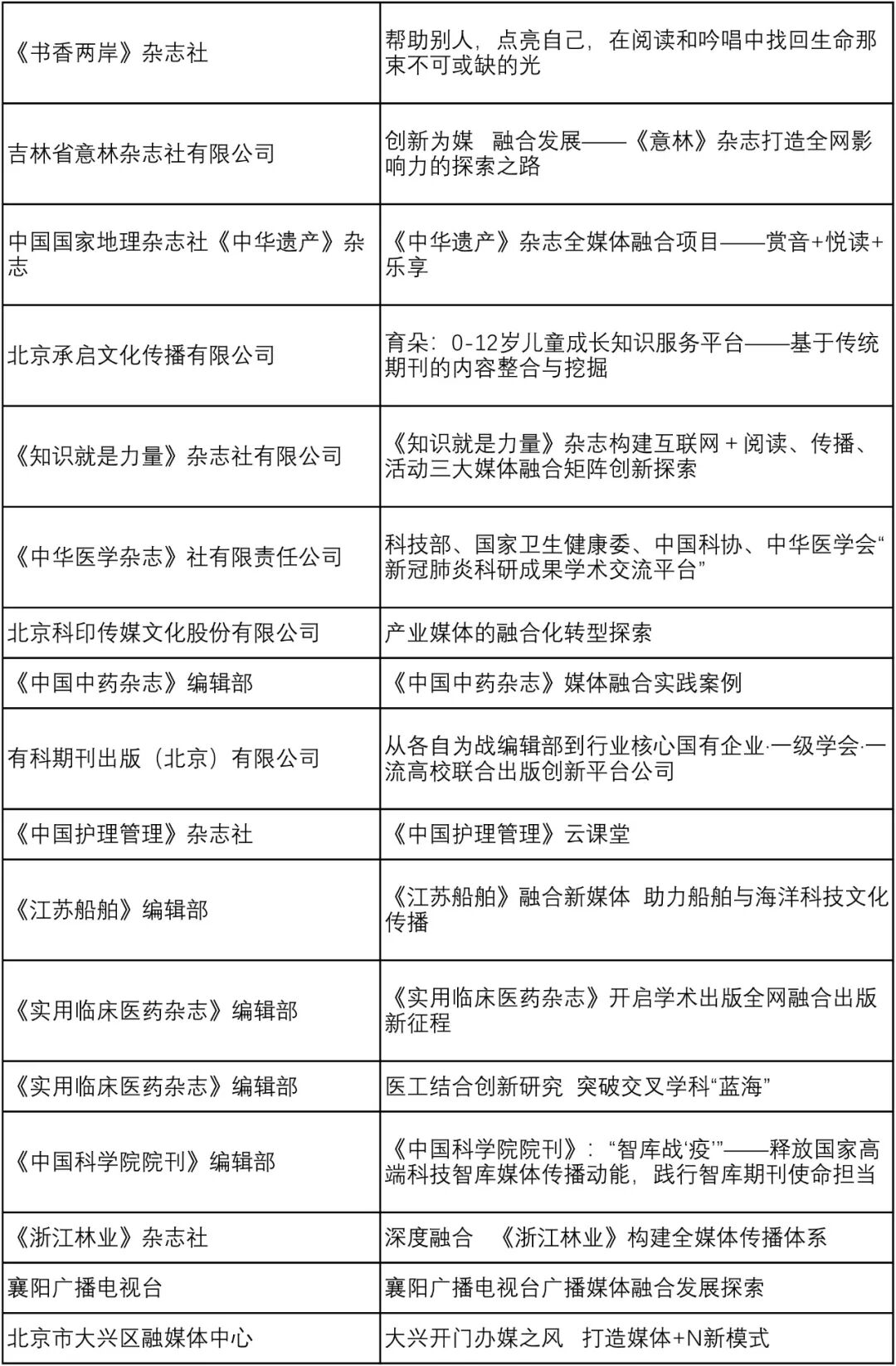
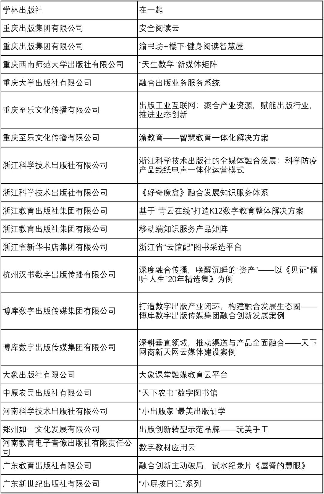
全国新闻出版深度融合发展创新案例征集活动入选创新案例名单如下(排名不分先后):















出版发行类创新案例入选名单
(共181个)




























